生物证据研究院
进入生物证据研究院
一、研究院简介
中国西部科技创新港生物证据研究院面向世界科技前沿,面向国家重大需求,以基因组学、生物信息、智能生物证据、法医科学等研究领域,以自然科学和社会科学的交叉研究、综合研究为特色,以获取原始创新理论成果、自主知识产权核心技术与关键设备为主要研究目标,在分子生物学和遗传学,神经科学与行为科学ESI%学科基础上,依托国家卫健委公安部最高人民法院共建法医学重点实验室以及ballBET贝博BB艾弗森基因组平台,创建世界一流智能生物证据科学研究,坚持三个面向,坚守一流标准,组建多学科交叉大团队,承担国家重大任务,产出一流成果,全面推进、领引生物证据学科创新体系建设,服务我国和“一带一路”国家的司法、安全、健康等领域的需要。
生物证据研究院李生斌教授任院长,杨焕明院士任名誉院长,设立4个研究所,所长聘任:
二、基本情况
生物证据研究主体位于中国西部科技创新港21号楼三层;二期待定(设计总规划面积20,000平方米)。
三、入驻学者统计数据及招聘大学生志愿者
(一)、入驻学者统计数据

此数据采集截至2020年2月20日,会随时更新
(二)、招聘大学生志愿者
对象:主要面向数学、计算、信息、生命、医学、精密制造等全校全日制本科二、三年级学生,以及毕业实习的志愿者。
1.申请者可以是个人或者团队,每个团队由3-5人组成。跨院系、跨专业优先。
2.在学业导师指导下,自主选题、自主设计、实施、自评。时间一般为6~12月。
3.生物证据研究院协助提供相关研究平台和经费支持。
4.项目评审:由研究院各研究所进行初审;研究院审核并实施,评议;同时,推荐意见后提交教务处申报国家大学生创新性实验计划项目。
5.联系人:张洪波
四、平台及成果介绍
(据不完全统计数据,包括研究平台信息、成果信息、公开发表论文信息,仅供参考)
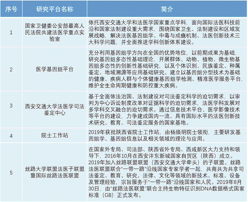
(一)、研究平台

(二)、近年获得奖项目及杰出校友

(三)、代表性论文

五、校政、校企、校研等合作进展
(一)、合作、协作、协助的项目概况
中国西部科技创新港医学基因组平台,以共有、共为、共享为宗旨,开启了面向西部、一带一路的医学、健康、动植物、微生物等生命科学领域公共平台,由生物证据研究院主持建设,同时开展部-校、校-企合作、校-政合作、校-院合作等模式,探索新的研究院内涵建设以及跨越式发展的创新途径。此平台已与华大基因、天隆科技、卡索科技华壹健康等联合共建专业实验室。旨在搭建一系列面向生物、医学、健康、精准医疗、精准司法、国家生物安全等解决方案,本实验平台通过对群体、个人基因组、蛋白组的测序及数据解读,从而实现精准疾病分类和精准诊断的个性化的预防和诊疗方案;集成化可扩展的基因组大数据等提供云服务,满足像医疗领域的单基因病、常见慢性病、常见肿瘤等多种场合场景,实现多种资源从原始数据到报告的自动化智能化解读,促进健康中国、精准医学、生物证据等相关的研究发现、新技术以及新产品涌现。
(二)、首批合作、协作、协助项目:

(三)、联合中外高校、企业、科研机构共为共建共享实验平台

六、展望
目前承接国家和教育部等政府各类研究项目,例如人类遗传资源保护、利用项目,也是国家人类遗传资源共享服务平台的重要组成部分之一,例如人类基因组计划、中华民族基因组多态现象、水稻基因组计划、朱鹮基因组计划等,例如首批合作、协作、协助的项目《西北区域自然人群队列研究》、《白芷药材全基因组测序》《法医昆虫基因组种类、发育、演替及进化研究》《吸烟对种植体周围微生物群落影响的宏基因组学研究》等在国内外有较高学术影响力。生物证据研究院面向世界科技前沿,面向国家重大需求,以基因组学、生物信息、智能生物证据、法医科学等研究领域,以自然科学和社会科学的交叉研究、综合研究为特色,以获取原始创新理论成果、自主知识产权核心技术与关键设备为主要研究目标,逐步实现国家双一流学科建设和创建世界一流学科的目标,全面推进学科创新体系建设。
七、联系我们
证据科学院秘书:张洪波副教授
联系电话:18092721080 联系邮箱:zhanghb@mail.xjtu.edu.cn